4. 디지털 논리 회로 (Logic Gates)
디지털 신호는 0과 1, 켜짐과 꺼짐, 높음과 낮음 등으로 표현된다. 이러한 신호를 다루는 회로들을 디지털 논리 회로라 한다. 이 회로들은 간단한 심볼로 회로도에 표기되며(IEEE Std 91), 이론상 AND, OR, NOT 게이트만으로 모든 논리 회로를 구현할 수 있다.
NOT 혹은 Inverter ($\overline{x}$)

NOT 게이트, 혹은 inverter는 입력을 반전시킨다. 0이 들어오면 1을, 1이 들어오면 0을 반환한다.
AND / 논리곱 ($\cdot$)

AND 게이트는 입력이 모두 1일때만 1을 반환한다.
OR / 논리합 ($+$)

OR 게이트는 입력 중 1개 이상이 1이면 1을 반환한다.
NAND

NAND 게이트는 AND에 NOT을 붙인 게이트이다. 입력이 모두 1일때만 0을 반환하고 나머지는 모두 1을 반환한다.
NOR

NOR 게이트는 OR에 NOT을 붙인 게이트이다. 입력이 모두 0일때만 1을 반환하고 나머지는 모두 0을 반환한다.
XOR(Exclusive OR) / 배타적 논리합 ($\oplus$)

Exclusive OR, XOR 게이트는 입력 중 한개만이 1일 때 1을 반환한다.
XNOR

XOR 게이트에 NOT을 연결한 형태이다.
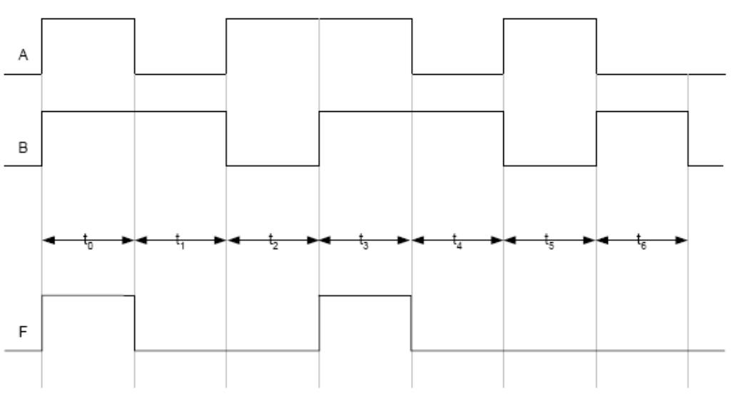
Timing에 따른 표현

위와 같이 신호 형식으로 게이트를 표현할 수도 있다. 그러나 그다지 효율적이지는 않아 진리표가 많이 이용된다.
'학부 수업 > 디지털시스템' 카테고리의 다른 글
| 6.SOP, POS 단순화와 카르노 맵 (Karnaugh Map) (1) | 2020.04.15 |
|---|---|
| 5. 불 대수 (Boolean Algebra) (0) | 2020.04.11 |
| 3. 부동소수점을 활용한 실수 표현 (IEEE 754 Standard Float) (0) | 2020.04.11 |
| 2. 수 체계: 진수 변환과 이진수의 실수/음수 표현(Number System) (0) | 2020.04.11 |
| 1. 디지털 시스템 개요 (0) | 2020.04.10 |
댓글
이 글 공유하기
다른 글
-
6.SOP, POS 단순화와 카르노 맵 (Karnaugh Map)
6.SOP, POS 단순화와 카르노 맵 (Karnaugh Map)
2020.04.15 -
5. 불 대수 (Boolean Algebra)
5. 불 대수 (Boolean Algebra)
2020.04.11 -
3. 부동소수점을 활용한 실수 표현 (IEEE 754 Standard Float)
3. 부동소수점을 활용한 실수 표현 (IEEE 754 Standard Float)
2020.04.11 -
2. 수 체계: 진수 변환과 이진수의 실수/음수 표현(Number System)
2. 수 체계: 진수 변환과 이진수의 실수/음수 표현(Number System)
2020.04.11